图片

B0B体育平台下载_bet体育赛事-投注|平台

当前位置:主页 > 毕业论文 > 经济学 > 发展战略 > >

供应商伙伴关系演变及适用范围

来源::未知 | 作者:B0B体育平台下载_bet体育赛事-投注|平台 | 本文已影响

摘要:供应商伙伴关系近年来得到很多关注。本文阐述了供应商伙伴关系的演变过程并给出了供应商伙伴关系的定义,指出了其适用范围。

 关键词:供应商伙伴关系 演变 适用范围
  
  在大多数工业领域,物料的成本和费用约占了产品总成本的一半,有些甚至高达70%以上。在这种条件下,有效的供给是供应链研究的重要领域,为保持生产的连贯性和下游企业的“无缝链接”,制造商需要和主要供应商在生产和规划上保持紧密协作,共同增强整体的竞争力。目前,产品的复杂度和精密度越来越高,为充分利用厂商的规模效应和学习效应,一种产品的零部件往往由多个厂家分别生产,最后由核心企业或装配企业组装获得成品。对制造商而言,和重要供应商结成伙伴关系是一种有效的协调方式,具有操作性强和易于实现等优点。
  
  制造商-供应商关系的演变
  
  近十几年来供应商关系已逐渐在转变,随着JIT(即时生产)、TQM(全面质量管理)与SCM(软件配置管理)等观念普及,制造商-供应商关系已逐渐由互相竞争的关系转变为互相合作的关系。
  总的来看,其关系的发展历程可以分为下列四个阶段:
  传统模式(traditional model):1970年前,制造商-供应商关系为传统模式。在此时期,供应商与制造商之间的关系为敌对的状态。制造商设定供应商的特殊契约、持续的更换供应商以寻求价格的折扣、彼此间的信息很少流动、各自寻求在交易中的最大利益。在此时期中,双方只针对价格争论,较少涉及到质量、设计和运输能力。
  压力模式(stress model):1970年以后,由于全球市场的衰退及激烈竞争,供应商持续忍受了制造商不断要求降价的要求,双方的竞争更为激烈。此时,质量控制的观念开始兴起,制造商开始对供应商的质量做评定,也逐渐开始将供应商包含到新产品的开发过程中来。这时制造商-供应商关系符合波特的五力竞争模型,买卖双方都不断增强自身的议价能力。
  溶解模式(resolved model):1980年以后,由于价格已成为决定主要绩效的来源,质量和运输对绩效的重要性开始凸现。制造商开始认识到与供应商建立关系的重要性,很多公司开始采用JIT运送策略,且让供应商得到长期契约,双方开始交换信息。供应商在承受降低价格的压力之下,还需根据制造商的要求作出相应改变。
  供应商伙伴关系与网路阶段(supplier partnerships and networks):1990年之后,西方制造商认识到日本企业通过与供应商建立良好关系是其主要竞争优势来源,JIT被广泛采用,制造商也认识到对供应商的支持有助于零部件的质量保证与运送的可靠性。在网络组织关系的制造商-供应商关系中,交易双方可建立复杂的关系来管理供应链中的产品和服务。透过买卖双方的互动,打破了两个个体的边界及增加了彼此的竞争优势。这个时期强调的是伙伴及网络关系,强调彼此的互相帮助、信任及技术、信息的共享。

企业要提升自己的利润,就要努力与上下游的产商竞争以获取利润。在此种情况下,制造商-供应商的关系就倾向敌对状态,在实际中的做法包括:为了抑制供应商的议价能力(bargain power of supplier)过于强大,制造商会从多个供应商处购买原材料来维持供应稳定;同时,努力提高原材料的可替代性,以降低原材料的转换成本避免单一供应商的议价能力过强;避免对供应商作出长期承诺,利用供应商间相互竞争来压低价格。另一方面,供应商会通过加强独特性或向前整合来增加议价能力。制造商和供应商之间是零和博奕,双方不能建立起长期信任的关系。
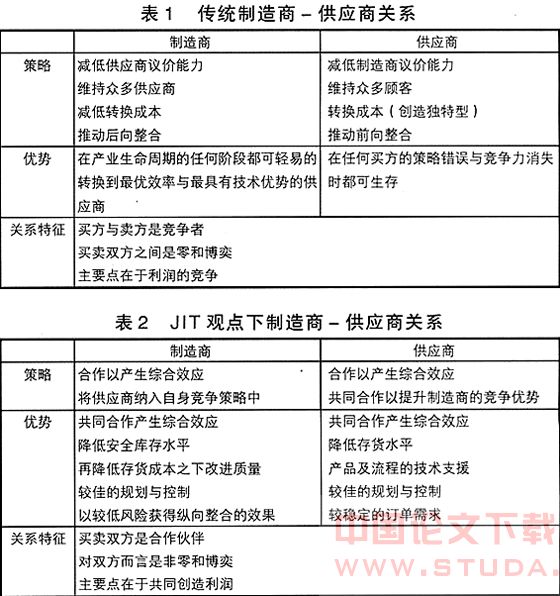
  而在JIT管理方式下的制造商-供应商关系则不同。JIT强调制造商要与少数供应商维持紧密与长期的合作关系,鼓励交易双方互相依赖产生协同效应。在这种情形下,由于供应商只有少数的买方,使得供应商免于在市场上与其它供应商竞争。而对于制造商,则可以享受纵向整合的利益,而不用承担相等的投资与风险。供应商通过与制造商密切合作,共同提升在产业中的竞争位置,共同分享利润,创造长期绩效成为主要目标。表1、表2比较了对于这两种制造商-供应商之间的关系的异同。
  
  供应商伙伴关系
  
  有学者认为制造商-供应商关系的本质为:工业市场是较集中的,也就是在工业市场中面对相对较少的消费者;工业采购所采购的数量都较大;对供应商而言,大客户是很重要的;买卖之间是彼此互惠的;工业市场所产生的交易金额相对高于消费性市场。
  制造商-供应商伙伴关系可以定义为在供应链上居于不同位置的制造商和供应商,在一定时期内达成的一种共享信息、共担风险、共同获利的协议关系。关系形成的原因通常是为了降低供应链总成本、降低企业的库存水平、增强信息共享、改善相互之间的交流、产生更大的竞争优势、以实现供应链结点企业的财务状况、质量、产量、交货期、用户满意度和业绩的改善和提高。
  
  供应商伙伴关系的应用
  
  供应商合作伙伴关系的建立体现了企业内外资源集成与优化利用的思想,这种环境下,企业产品的制造过程的周期会因供应商的密切配合而缩短,而且对顾客服务的响应速度和服务质量也将提高。那么,什么样的情况下适于构建供应商伙伴关系呢?现实的复杂情况表明这种伙伴关系根据制造商和供应商之间合作程度的不同存在不同的层次,图1和图2从不同的角度提供了指导性策略。图1从实务的角度出发,将制造业的物资按采购量和对生产的重要程度两个维度将物资分为四类,并认为应对Ⅰ类和Ⅳ类物资分别与供应商建立关键性和一般性的伙伴关系。图2中则按照供应商在所在行业的竞争力和供应商相对于企业的增值能力这两个维度将供应商分为四种:普通合作伙伴、技术合作伙伴、影响力合作伙伴和战略合作伙伴。
  
  参考文献:
  1.李静芳.循序渐进的供应商管理模式.工业工程与管理,2003
  2.宋华.物流供应链管理机制与发展.北京:经济管理出版社,2002


B0B体育平台下载_bet体育赛事-投注|平台

热榜阅读TOP

本周TOP10

关于广西生态城市评价体系的构建与

关于广西生态城市评价体系的构建与

论文关键词:生态城市指标体系评价方法评价标准 论文摘要:本文根据生态城市的墓本内洒,从城市的经济、社...